How to MCP Connect to Neo4j
Step-by-step guide to starting the Neo4j MCP server and connecting it to MCP clients like Claude Desktop and MCP Connect. Learn to configure Neo4j Cypher Query server, manage connections, and develop with visual protocol inspection and real-time debugging.

Learn how to integrate Neo4j's powerful graph database with MCP Connect for seamless AI-powered data exploration
Keen to learn more about MCP from in person experts? Checkout our upcomming MCP Bangkok(16th October 2025) and MCP Singapore(23rd October 2025) meetups.
What is Neo4j?
Neo4j is the world's leading graph database platform, designed to store and query highly connected data with exceptional performance. Unlike traditional relational databases that use tables and joins, Neo4j uses nodes, relationships, and properties to represent and store data in a way that mirrors real-world connections.
Key Benefits:
- Native Graph Storage: Purpose-built for connected data
- Cypher Query Language: Intuitive, SQL-like syntax for graph queries
- ACID Compliance: Enterprise-grade reliability and consistency
- Real-time Performance: Lightning-fast traversals across billions of relationships
- Use Cases: Knowledge graphs, fraud detection, recommendation engines, network analysis
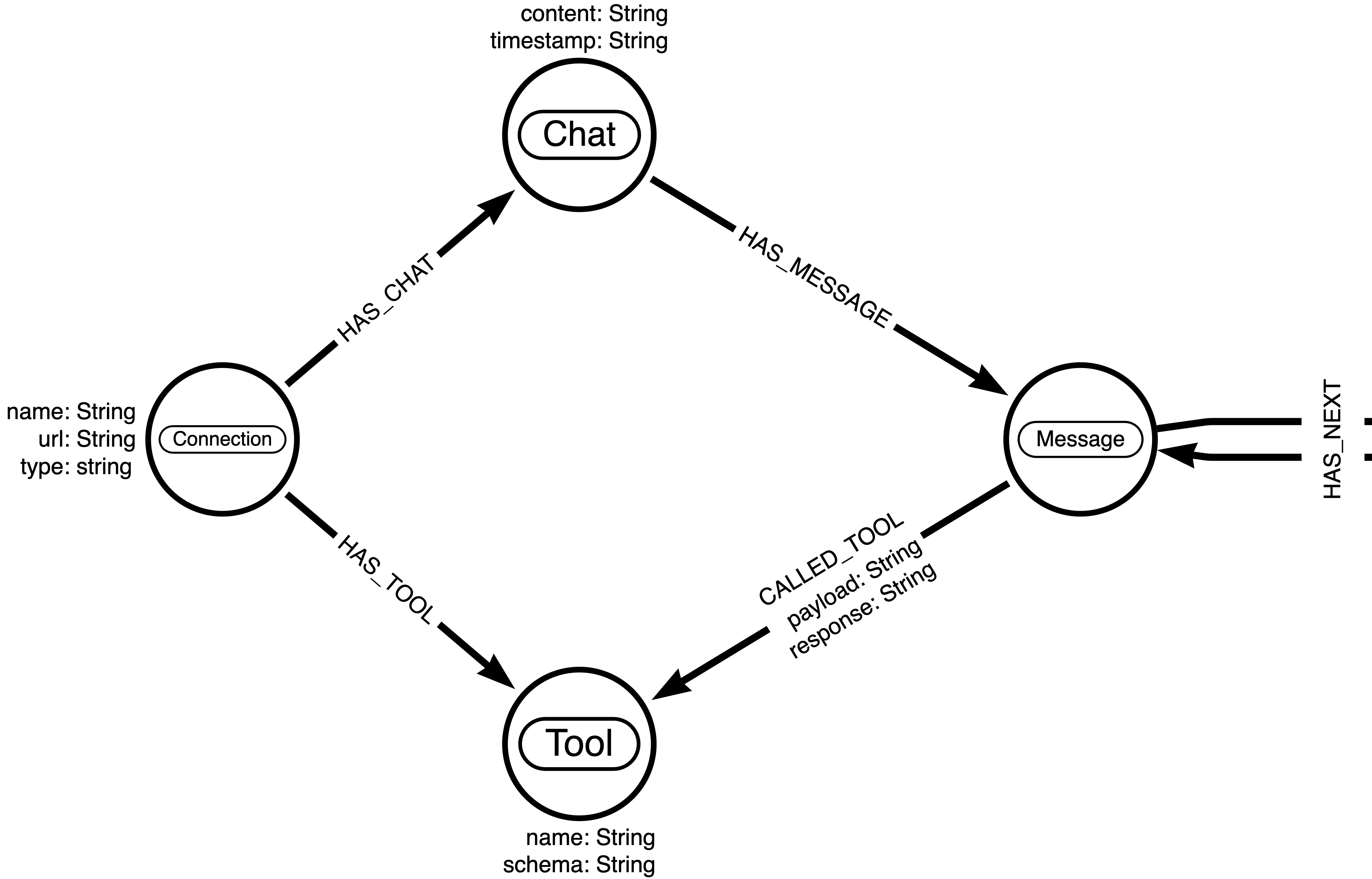
Image showing a Neo4j model of a pesudo MCP Connect storage layer using arrows.app.
Understanding Model Context Protocol (MCP)
Model Context Protocol (MCP) is an open standard created by Anthropic that enables seamless integration between AI applications and external data sources. Think of it as a universal adapter that allows AI models like Claude to securely access and interact with your databases, APIs, and tools.
Why MCP Matters:
- Standardized Integration: One protocol for all your data sources
- Secure Access: Controlled, auditable data access for AI models
- Real-time Context: AI models work with live, up-to-date information
- Tool Capabilities: Extend AI models with custom functionality
With MCP, your AI applications can query databases, fetch documents, execute workflows, and more—all through a consistent, secure interface.
Getting Started with Neo4j Sandbox
The fastest way to start experimenting with Neo4j is through their free sandbox environment.
Create Your Free Instance
- Visit sandbox.neo4j.com
- Sign up for a free account (no credit card required)
- Choose a blank sandbox or one of the pre-loaded datasets
- Your instance will be ready in seconds
Get Your Connection Details
Once your sandbox is created, you'll receive:
- Bolt URL:
bolt://xxx.xxx.xxx.xxx:7687 - Username:
neo4j - Password:
[auto-generated]
Save these credentials—you'll need them to connect via MCP!
Setting Up Claude Desktop with Neo4j MCP Server
Step 1: Clone and Install the Neo4j MCP Server
# Clone the official Neo4j MCP repository
git clone https://github.com/neo4j-contrib/mcp-neo4j.git
cd mcp-neo4j/servers/mcp-neo4j-cypher
# Install uv if you don't have it
curl -LsSf https://astral.sh/uv/install.sh | sh
# Install project dependencies
uv sync
Step 2: Start the MCP Server
uv run mcp-neo4j-cypher \
--transport http \
--db-url "bolt://YOUR_SANDBOX_IP:7687" \
--username neo4j \
--password YOUR_SANDBOX_PASSWORD \
--allow-origins "https://mcp.rconnect.tech,http://localhost:3001" \
--server-port 5500
Important Parameters:
--transport http: Uses HTTP protocol for MCP communication--db-url: Your Neo4j Bolt connection string from the sandbox--username&--password: Your Neo4j credentials--allow-origins: Enables CORS for MCP Connect and Claude Desktop--server-port 5500: The port where the MCP server will listen
Keep this terminal window open—the server needs to stay running!
Step 3: Configure Claude Desktop
Find your Claude Desktop configuration file:
- macOS:
~/Library/Application Support/Claude/claude_desktop_config.json - Windows:
%APPDATA%/Claude/claude_desktop_config.json
Add this configuration:
{
"mcpServers": {
"neo4j-mcp-local": {
"command": "npx",
"args": [
"-y",
"mcp-remote@latest",
"http://localhost:5500/mcp",
"--transport",
"http-only",
"--allow-http"
]
}
}
}
Step 4: Restart Claude Desktop and Test
- Completely quit Claude Desktop
- Relaunch the application
- You should see a 🔧 tools indicator in Claude's input area
Test with these prompts:
What's in my Neo4j database? Show me the schema.
Show me the first 10 nodes in my database and their relationships.
Find the most connected nodes in my graph and explain their importance.
Why MCP Connect for Local Development?
While Claude Desktop provides a great experience for using MCP servers, MCP Connect is purpose-built for development workflows with powerful capabilities that save you time, tokens, and money.
The Token Consumption Challenge
Every tool you connect to an AI consumes tokens in each request—even if you don't use it. Here's why this matters:
With Neo4j MCP Server, you get 3 powerful tools:
get_neo4j_schema- Retrieves your database schemaread_neo4j_cypher- Executes read-only Cypher querieswrite_neo4j_cypher- Executes write Cypher queries (if enabled)
Each tool definition adds approximately 200-400 tokens to every AI request. With all 3 tools active:
- ~1,000 tokens consumed per request just for tool definitions
- In a 10-message conversation: 10,000+ tokens on tool overhead alone
- Before you know it, you've burned through your API limits
And Neo4j is relatively lightweight! Some MCP servers expose 50-90+ tools, which could mean:
- 20,000-40,000 tokens per request in tool definitions
- Your API quota exhausted in just a few conversations
- Hundreds of dollars in unexpected costs
This is where MCP Connect becomes essential.
Smart Tool Management: The MCP Connect Solution
MCP Connect gives you granular control over which tools are active, dramatically reducing token consumption and costs:
Visual Tool Control Panel
- See all available Neo4j tools in an organized sidebar
- One-click enable/disable for each individual tool
- Bulk operations: Enable all, disable all, or toggle selected tools
- Real-time counters showing enabled vs. disabled tool status
- Separate tabs for MCP tools and built-in system tools
Active Tool Management Required
Important: MCP Connect doesn't automatically manage tools for you—that would defeat the purpose of giving you control. Instead:
- You decide which tools to enable based on your current task
- You toggle tools on/off through the visual interface
- You optimize for your specific workflow and token budget
- You save money by only enabling what you actually need
Think of it like closing unused browser tabs to save memory—except you're saving tokens and API costs.
Step-by-Step Tool Management
When you first connect to Neo4j MCP:
- All 3 tools are enabled by default (sidebar shows: 3/3 tools)
- You see a clear list of available tools with descriptions
- Tool categories and usage hints help you understand each tool's purpose
To optimize your workflow:
- Identify your task: What are you trying to accomplish?
- Disable unused tools: Click to toggle off tools you don't need
- Monitor your savings: Watch the enabled/disabled count update
- Adjust as needed: Enable tools when your task changes
Example workflow:
1. Connect to Neo4j → See "3/3 tools enabled"
2. Click "Disable All" → Now "0/3 tools enabled"
3. Working on schema? Enable only get_neo4j_schema → "1/3 tools enabled"
4. Need to query? Disable schema, enable read_neo4j_cypher → Still "1/3 tools"
5. Ready to write? Switch to write_neo4j_cypher → Still "1/3 tools"
Additional Development Benefits
1. Protocol Inspection Panel
- See the raw MCP requests and responses in real-time
- Debug exactly what's being sent to your Neo4j database
- Track execution timing for performance optimization
- Identify and fix issues before they reach production
2. Conversation Management
- Create multiple chat sessions with different tool configurations
- Export conversations in JSON, Markdown, or Plain Text
- Document your development process automatically
- Share debugging sessions with your team
3. Built-in System Tools
- Utility tools for data transformation and visualization
- SVG generation for creating graph visualizations
- Date/time helpers for temporal queries
- Independent enable/disable from Neo4j tools
4. Development Warnings
- Long conversation alerts when token usage is high
- Many tools warning when you have 5+ tools enabled
- Real-time token estimates for conversation length
- Prevent expensive mistakes before they happen
Connecting Neo4j to MCP Connect
Option 1: Using MCP Connect Web (Recommended)
Visit mcp.rconnect.tech - no installation required!
Option 2: Using MCP Connect CLI
# In a new terminal window
npx @mcpconnect/cli
This starts MCP Connect on http://localhost:3001 and automatically opens your browser.
Create Neo4j MCP Connection
- Click "+ New Connection" in the connections panel
- Fill in the connection details:
Connection Configuration:
Name: Neo4j Cypher MCP
URL: http://localhost:5500/mcp
Connection Type: HTTP
Timeout: 60000ms
Retry Attempts: 3
- Test Connection: Click "Test Connection" to verify
- Save: Click "Create Connection"
You should see:
- ✅ Connection successful
- 🔧 Tools discovered:
get_neo4j_schema,read_neo4j_cypher,write_neo4j_cypher - 📊 Server: Neo4j Server
Configure Your AI Provider
- Click the Settings icon (⚙️) in the header
- Select Anthropic as your provider
- Enter your API key (get one at console.anthropic.com)
- Choose Claude 3.5 Sonnet (recommended for graph queries)
- Click Test to verify your API key
- Save your configuration
Understanding Your Neo4j Tools
Once connected, the left sidebar shows your Neo4j tools with full descriptions:
MCP Tools (Neo4j) - 3 tools (all enabled by default)
get_neo4j_schema- Retrieves complete database schema information
- Lists all nodes, properties, and relationships
- Requires APOC plugin to be installed
- Read-only, safe to use anytime
read_neo4j_cypher- Executes read-only Cypher queries (MATCH statements)
- Returns query results as JSON
- Cannot modify database (write operations blocked)
- Includes configurable timeout and token limits
write_neo4j_cypher- Executes write Cypher queries (CREATE, MERGE, SET, DELETE)
- Modifies database content
- Returns summary of changes made
- Only available when server started without
--read-onlyflag
Essential Resources
Tools & Platforms
- MCP Connect Web - Browser-based Neo4j MCP development
- MCP Connect CLI - Local development server
- Neo4j Sandbox - Free graph database instances
- Neo4j MCP Server - Official integration
Documentation
- Neo4j Documentation - Complete database and Cypher reference
- Neo4j Cypher Manual - Query language guide
- MCP Specification - Protocol details
- Claude Desktop MCP Guide - Integration docs
Connect with Us
We're passionate about connecting people through open source and building tools that make developers' lives easier. MCP Connect is part of our mission to enhance the open-source ecosystem and foster community engagement.
Get Involved:
- Try MCP Connect and share your feedback
- Join our YouTube community for tutorials
- Follow us on Twitter/X for updates
- Connect on LinkedIn
- Explore our open source projects
Written by the Rocket Connect team. We connect people through open source by enhancing the ecosystem and fostering community engagement. Our services include Open Source Development, Community Management, Developer Relations, and Software Training.
Ready to collaborate? Contact us today and let's build something great together!